
Outcome Based Education (OBE)
This manual is a reference to help faculty, staff and stakeholders to understand the Outcome Based Education (OBE) system implemented at S.D.N.B Vaishnav college for Women, Chennai- 600044. The manual serves as valuable guidelines for the faculty to develop an assessment plan in the process to measure the outcome of the students during their course of study and also after their graduation. The manual outlines the process involved in developing a constructive curriculum development and content delivery or teaching plan.
Outcome Based Education (OBE)
Outcome-Based Education (OBE) model is being adopted at a fast pace at colleges in India at the moment. It is considered as a giant leap forward to improve technical education in India and help Indian Engineers compete with their global counterparts. Outcome Based Education (OBE) is an important demonstration Tool for student-centered instruction that focuses on measuring student performance through outcomes
Quality assurance and improvement process is about determining whether the set educational objectives meet a general standard of quality. Emphasis of outcome-based education (OBE) system is on quantifying what the students are capable of doing and learning outcomes of the students is one of the key components. Course Outcomes are the statements indicating knowledge and skills the student is expected to acquire at the end of a course. Program outcomes represent the knowledge, skills and attitudes the students should have at the end of program. Program outcomes can be directly measured through course outcomes. The outcome-based education model is based on defining various parameters called as Graduates Attributes (POs).
OBE enhances the traditional methods and focuses on what the Institute provides to students. It shows the success by making or demonstrating outcomes using statements “able to do” in favor of students. OBE provides clear standards for observable and measurable outcomes.
Accreditation serves to notify
- Parents and prospective students that a program has met minimum standards
- Faculty, HOD, Principal of a program’s strengths and weaknesses and of ways to improve the programme
- Employers that graduates are prepared to begin professional practice
- The public that graduates are aware of societal considerations
Purpose of accreditation is NOT TO
- find faults with the institution but to assess the status-ante of the performance
- denigrate the working style of the institution and its programs but to provide a feed back on their strengths and weaknesses
- demarcate the boundaries of quality but to offer a sensitizing process for continuous improvement in quality provisions
- select only institutions of national excellence but to provide benchmarks of excellence and identification of good practices
Benefits of Accreditation
- Facilitates continuous Quality Improvement
- Demonstrates accountability to the public
- Improves staff morale
- Recognizes the achievements/innovations
- Facilitates information sharing
- Priority in getting financial assistance Helps the Institution to know its strengths, weaknesses and opportunities
- Initiates Institutions into innovative and modern methods of pedagogy
- Promotes intra and inter-Institutional interactions
Pre 2013 Scenario
- Educational quality measurements focused on inputs, activities and outputs, such as resources used, classes taught, articles published, placements and graduate enrolments
- Such performance indicators provide no measurement of the degree to which Institutions of higher learning actually develop the knowledge and skills of their students
- These measurements are ill-suited to inform governments, students and the general public about teaching and learning quality
- In the absence of comparable learning outcomes assessment across institutions, ratings and rankings are widely used as proxies for relative educational quality.
- NBA criteria were mainly input-process-output related and there were no direct measures of quality of learning
Washington Accord
- It recognizes the substantial equivalency of programs accredited by those bodies and recommends that graduates of programs accredited by any of the signatory bodies be recognized by the other bodies as having met the academic requirements for entry to the practice of engineering.
The induction of India in the Washington Accord in 2014 with the permanent signatory status of The National Board of Accreditation (NBA) is considered a big leap forward for the higher education system in India. It means that an graduate from India can be employed in any one of the other countries who have signed the accord. For Indian Institutions to get accredited by NBA according to the pacts of the accord, it is compulsory that institutions follow the Outcome Based Education (OBE) model. So, for an Institution to be accredited by NBA it should compulsorily follow the OBE model. Similarly, NAAC is also now following the same path and OBE is benchmarked as a standard for accreditation.
What are Outcomes?
- An outcome of an education is what the student should be able to do at the end of a program/ course/ instructional unit.
- Outcome-based education is an approach to education in which decisions about the curriculum are driven by the exit learning outcomes that the students should display at the end of the program/ course.
- Outcomes are the abilities the students acquire at the end of the program
- In outcome-based education, “product defines process”.
- It is the results-oriented thinking and is the opposite of input-based education where the emphasis is on the educational process and where we are happy to accept whatever is the result
- Outcome-based education is not simply producing outcomes for an existing curriculum.
A learning outcomes answers the question: “What is it that your students should be able to do at the end of the hour/lecture that they could not do before?”. It provides a clear guidance for the planning and development of the teaching process, including the design and organization of materials, the selection of the most appropriate teaching methods, as well as providing a measure for quality assurance (Biggs, 2003)
Some important aspects of the Outcome Based Education
- Course is defined as a theory, practical or theory cum practical subject studied in a semester.
- Course Outcome (CO) Course outcomes are statements that describe significant and essential learning that learners have achieved, and can reliably demonstrate at the end of a course. Generally three or more course outcomes may be specified for each course based on its weightage.
- Program is defined as the specialization or discipline of a Degree. It is the interconnected arrangement of courses, co-curricular and extracurricular activities to accomplish predetermined objectives leading to the awarding of a degree. For Example: B.A., History and Tourisum
- Program Outcomes (POs) Program outcomes are narrower statements that describe what students are expected to be able to do by the time of graduation. POs are expected to be aligned closely with Graduate Attributes.
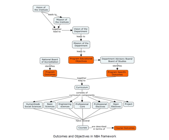
- Program Educational Objectives (PEOs) The Program Educational Objectives of a program are the statements that describe the expected achievements of graduates in their career, and also in particular, what the graduates are expected to perform and achieve during the first few years after graduation.
- Program Specific Outcomes (PSO) Program Specific Outcomes are what the students should be able to do at the time of graduation with reference to a specific discipline. Usually there are two to four PSOs for a program.
FOUR PRINCIPLES IN OBE
- The most widely used one is the four principles suggested by Dr. William Spady in the year 1994.
- CLARITY OF FOCUS :Clarity of focus, meaning that all activities (teaching, assessment, etc) are geared towards what we want students to demonstrate;
- DESIGNING DOWN :Design down, meaning designing the curriculum from the point at which you want students to end up
- HIGH EXPECTATIONS: Establish high, challenging performance standards ‘Engage deeply with issues are learning
- EXPANDED OPPORTUNITES: All students can be successful. Its only that they may require different instructional strategies ; Additional learning opportunities in order to do so
The Essentials of OBE
- In OBE, what matters ultimately is not what is taught, but what is learned;
- Teachers must set appropriate course intended learning outcomes, instead of teaching
objectives;
- Constructive alignment: What we teach, how we teach and how we assess ought to be aligned with the intended learning outcomes, such that they are fully consistent with each other;
- The quality of teaching is to be judged by the quality of learning that takes place;
- All OBE approaches take a criterion-based view of assessment and focus on what students can do with knowledge after a period of learning
Levels of Outcomes
- Program Educational Objectives: PEOs are broad statements that describe the career and professional accomplishments in five years after graduation that the program is preparing graduates to achieve.
- Program Specific Outcomes: PSOs are statements that describe what the graduates of a specific program should be able to do.
- Program Outcomes: POs are statements that describe what the students graduating from programs offered by the instituition should be able to do.
- Course Outcomes: COs are statements that describe what students should be able to do at the end of a course. The method of assessment of the candidates during the program is left. for the institution to decide. The various assessment tools for measuring Course Outcomes include Mid -Semester and End Semester Examinations, Tutorials, Assignments, Project work, Labs, Presentations, Employer/Alumni Feedback, etc,

PROGRAM OUTCOME (PO) are descriptions of the qualities, skills, abilities and understandings, an institutional community agrees that its students should develop as a consequence of the learning they engage with the program of study in that institution. POs indicate what students are expected to know and be able to do by the time they graduate from the institution. POs are not directly connected to any specific academic disciplines.
Students join an institution from different backgrounds, cultures and experiences. While studying at the institution, we want them to broaden their horizon and attitudes, and to develop their current skills and abilities and learn new ones. This is expected not only to help them in their studies and future careers, but also to support their role within society. POs also reflect the Vision, Mission and Core Values of the institution.
POs are not simply taught but developed through meaningful experiences and the processes of learning and reflection. They are unique to every student, yet might be able to identify some common areas that the institution wants their students to develop. Students will have their own starting points, progress and experiences in these areas while at the institution which will shape them as individuals


PROGRAM SPECIFIC OUTCOME: PSOs are statements that describe what the graduates of a specific program should be able to do

Traditional vs the Outcome-based Approach:
The traditional way of teaching was where the teacher instructs the students and the students generally take down the notes without even logical thinking. The important thing regarding teaching in the traditional method is that topic is written on the blackboard and students take down notes from the blackboard as a result at the end of the day the students memorize the same and appear for the examination with the at most intention to pass the Examination. With the recent advancement, there is no point in adhering to the Traditional method as the competition towards has increased enormously.
Outcome based education is seen a paradigm shift in the higher education that is student focused and outcome orientated. The table below provides a comparison of the traditional teaching approach and the outcome-based approach.


BLOOM’S TAXANOMY
Bloom’s Taxonomy provides an important framework to not only design curriculum and teaching methodologies but also to design appropriate examination questions belonging to various cognitive levels. Bloom’s Taxonomy of Educational Objectives developed in 1956 by Benjamin Bloom was widely accepted by educators for curriculum design and assessment. In 2001, Anderson and Krathwohl modified Bloom’s Taxonomy to make it relevant to the present-day requirements. It attempts to divide learning into three types of domains (cognitive, affective, and behavioural) and then defines the level of performance for each domain. Conscious efforts to map the curriculum and assessment to these levels can help the programs to aim for higher-level abilities which go beyond remembering or understanding, and require application, analysis, evaluation or creation. Revised Bloom’s taxonomy in the cognitive domain includes thinking, knowledge, and application of knowledge. It is a popular framework in education to structure the assessment as it characterizes complexity and higher-order abilities. It identifies six levels of competencies within the cognitive domain as shown below which are appropriate for the purposes of educators.

The blooms taxonomy is shown in figure where the lower levels become foundation for the higher levels. The Bloom’s taxonomy process is ordered in such a way that the lowest level is the simplest form of recognition, while the highest level built on lower levels involves more complex form of cognitive skill. By providing a hierarchy of levels, this taxonomy can assist teachers in designing assessment framework to measure the student’s learning ability and making teaching method, innovative and adaptive to student’s competencies and enhancing the same.


Referrences:
- Spady, William (1994). Outcome-Based Education: Critical Issues and Answers (PDF). Arlington Virginia: American Association of School Administrators. ISBN0876521839. Retrieved 31 October 2014.
- “Quality Assurance Handbook” (PDF). www.eugc.ac.lk. Retrieved 16 September 2023.
- “Manual for Institutional Review” (PDF). www.ugc.ac.lk. Retrieved 16 September 2023.
- “Washington Accord :: NBA”. Archived from the original on 6 February 2015. Retrieved 26 November 2014.
- “Learning Resources :: NBA”. Archived from the original on 7 March 2016. Retrieved 7 March 2016.
- https://www.ugc.gov.in/e-book/locf.pdf
- https://ugc.portal.gov.bd/sites/default/files/files/ugc.portal.gov.bd/policies/3cb0e2ef_12f0_4637_bb5e_6be8ad12dd0c/2020-06-25-11-47-1672eb39dd7c3dcd6197aee625efce42.pdf